Segmenttipuu on tietorakenne, jonka avulla voi toteuttaa tehokkaita välikyselyitä taulukkoon. Tavallisia välikyselyitä ovat välin summan laskeminen sekä välin pienimmän/suurimman alkion etsiminen.
Esimerkki
Tarkastellaan esimerkkinä tilannetta, jossa haluamme tehdä välikyselyitä, joissa lasketaan taulukon alkioiden summa tietyllä välillä.
Segmenttipuu on mukavinta toteuttaa niin, että taulukon koko on 2:n potenssi. Taulukon loppuun voi tarvittaessa lisätä ylimääräisiä alkioita, jotta tämä toteutuu.
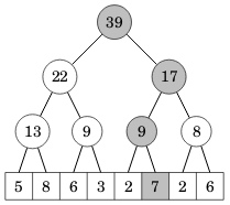
Seuraava segmenttipuu vastaa taulukkoa [5,8,6,3,2,7,2,6]:
Puun tallentaminen
Segmenttipuu tallennetaan taulukkona, jossa on 2n alkiota, kun n on alkuperäisen taulukon koko. Kohdassa 1 on puun juuren alkio, kohdissa 2 ja 3 ovat seuraavan tason alkiot, jne. Alkuperäisen taulukon sisältö alkaa kohdasta n.
Esimerkin taulukkoa vastaa seuraava segmenttipuu:
int tree[] = {0,39,22,17,13,9,9,8,5,8,6,3,2,7,2,6};
Huomaa, että taulukon kohta 0 ei ole käytössä segmenttipuussa.
Tässä tallennustavassa kohdassa k olevan solmun vasen lapsi on kohdassa 2k, oikea lapsi on kohdassa 2k+1 ja vanhempi on kohdassa \lfloor k/2 \rfloor. Tämä on sama tallennustapa kuin binäärikeossa käytetty.
Alkion muuttaminen
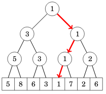
Kun taulukon alkio muuttuu, tämän tulee heijastua kaikkiin puun solmuihin, jotka ovat polulla juuresta alkioon. Esimerkiksi seuraavassa kuvassa alkion 7 muuttuminen vaikuttaa kaikkiin harmaisiin solmuihin:
Seuraava koodi toteuttaa alkion muuttamisen:
// muuta kohdan k arvoksi x
void change(int k, int x) {
    k += n;
    tree[k] = x;
    for (k /= 2; k >= 1; k /= 2) {
        tree[k] = tree[2*k]+tree[2*k+1];
    }
}
Koodi vie aikaa O(\log n), koska puussa on logaritminen määrä tasoja.
Välikysely
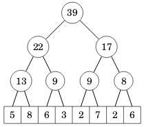
Välikyselyssä väli muodostetaan mahdollisimman korkealla puussa olevista solmuista. Esimerkiksi kun haluamme laskea välin [6,3,2,7,2,6] summan, saamme sen kahdesta ylemmästä solmusta laskemalla 9+17=26:
Seuraava koodi laskee summan annetun välin alkioiden summan:
// laske välin a...b alkioiden summa
int getSum(int a, int b) {
    a += n; b += n;
    int s = 0;
    while (a <= b) {
        if (a%2 == 1) s += tree[a++];
        if (b%2 == 0) s += tree[b--];
        a /= 2; b /= 2;
    }
    return s;
}
Koodi käy läpi puun tasoja pohjalta alkaen ja lisää vasemman ja oikean alkion summaan, jos ylemmän tason solmu on välin ulkopuolella. Koodi vie aikaa O(\log n), koska tasojen määrä on logaritminen.
Muut kyselyt
Segmenttipuun avulla voi toteuttaa tehokkaasti minkä tahansa kyselyn, jossa kyselyn vastauksen voi laskea jakamalla välin kahteen osaan ja yhdistämällä kummankin osan kyselyjen vastaukset.
Esimerkiksi seuraavan segmenttipuun avulla voi etsiä välin pienimmän alkion. Ideana on, että jokaisessa solmussa on minimi sen kahden lapsen arvoista.
// muuta kohdan k arvoksi x
void change(int k, int x) {
    k += n;
    tree[k] = x;
    for (k /= 2; k >= 1; k /= 2) {
        tree[k] = min(tree[2*k],tree[2*k+1]);
    }
}
// etsi välin a...b pienin alkio
int getMin(int a, int b) {
    a += n; b += n;
    int x = tree[a];
    while (a <= b) {
        if (a%2 == 1) x = min(x,tree[a++]);
        if (b%2 == 0) x = min(x,tree[b--]);
        a /= 2; b /= 2;
    }
    return x;
}
Binäärihaku puussa
Segmenttipuuta voi myös käsitellä binäärihaun tyylisesti aloittamalla haku puun juuresta ja liikkumalla joka askeleella alaspäin vasemmalle tai oikealle.
Seuraava kuva näyttää esimerkin, kuinka äskeisestä puusta voi löytää tehokkaasti pienimmän alkion:
