- Time limit: 1.00 s
- Memory limit: 128 MB
Byteasar lives in Byteburg, a city famous for its milk bars on every corner. One day Byteasar came up with an idea of a "milk multidrink": he wants to visit each milk bar for a drink exactly once. Ideally, Byteasar would like to come up with a route such that the next bar is always no further than two blocks (precisely: intersections) away from the previous one.
The intersections in Byteburg are numbered from 1 to n, and all the streets are bidirectional. Between each pair of intersections there is a unique direct route, ie, one that does not visit any intersection twice. Byteasar begins at the intersection no. 1 and finishes at the intersection no. n.
Your task is to find any route that satisfies Byteasar's requirements if such a route exists.
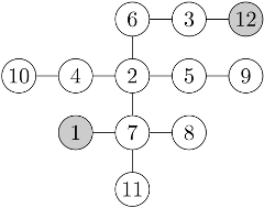
An exemplary route satisfying the requirements is: 1, 11, 8, 7, 5, 9, 2, 10, 4, 6, 3, 12
There is no route that satisfies the requirements.
Input
In the first line of the standard input there is a single integer n, denoting the number of intersections in Byteburg. Each of the following n-1 lines holds a pair of distinct integers a_i and b_i, separated by a single space, that represent the street linking the intersections no. a_i and b_i.
Output
If there is no route satisfying Byteasar's requirements, your program should print a single word "BRAK" (Polish for none), without the quotation marks to the standard output. Otherwise, your program should print n lines to the standard output, the i-th of which should contain the number of the i-th intersection on an arbitrary route satisfying Byteasar's requirements. Obviously, in that case the first line should hold the number 1, and the n-th line - number n.
Constraints
- 1 \le n \le 5 \cdot 10^5
Example
For the input data:
12 1 7 7 8 7 11 7 2 2 4 4 10 2 5 5 9 2 6 3 6 3 12
the correct result is:
1 11 8 7 4 10 2 9 5 6 3 12
For the input data:
15 1 14 14 7 7 8 7 11 7 2 2 4 4 10 2 5 5 9 2 6 3 6 3 15 11 12 8 13
the correct result is:
BRAK
Task authors: Jakub Radoszewski, Wojciech Rytter.
